微信二维码叫小妹150,如何寻找接私活的女生微信,微信二维码叫小妹150,qq快餐妹

师资队伍
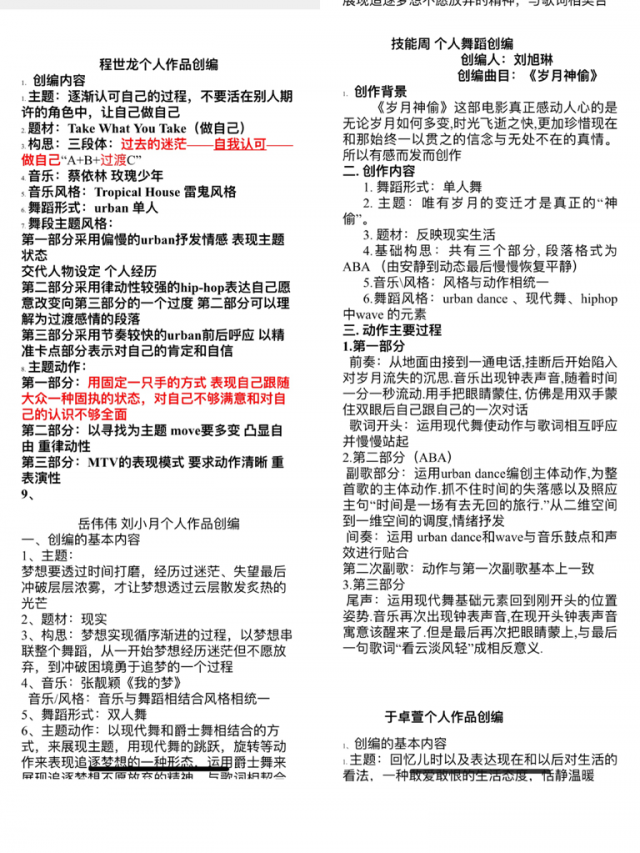
流行舞专业新冠状病毒期间线上技能周报道(18.2)
发布日期:2020-03-16 22:03  来源:  作者:  阅读次数:

316下午1.303.00地点:钉钉

1. 创作文案设计内容

同学们把自己构思的舞蹈和音乐用word对每段音乐舞蹈加入的每一个部分进行分析设计框架。对同学们的舞蹈构思,文字具体逻辑结构,结构设计提出意见。重点强调舞段的过度,基本的环境人物、情景,动作和音乐的拆分,在李莉老师的指导修改下同学们对自己创作有了进一步的想法,同学们再将自己的内容进行修改


版权所有 山东体育学院体育艺术学院 联系电话:0531-89655133 地址:济南市世纪大道10600号 邮编:250102 Email:info@sdpei.edu.cn zdb@sdpei.edu.cn   技术支持:维网科技